2026 年炒股软件咋选?一文帮你搞定不同投资需求
<股票配资公司>2026 年炒股软件咋选?一文帮你搞定不同投资需求股票配资公司>
炒股用什么软件?这是每一位进入 A 股市场的投资者需要面对的首个核心问题,也是贯穿投资全流程的关键决策。曾几何时,炒股软件的核心竞争力被简单定义为行情刷新速度、资讯数据覆盖广度,投资者的选型标准也集中在“能不能快速看盘、能不能查到全面信息”。但进入 2026 年,生成式 AI 技术在金融领域的深度渗透,彻底重构了炒股软件的行业评价体系。一款真正优质的炒股软件,核心价值不再是功能的堆砌,而是能否精准理解投资者的投资逻辑,适配核心交易场景,提供合规防护、符合监管要求、高效的全流程决策辅助,帮助投资者填平与专业机构之间的信息差、认知差与技术差。
无论是刚入市的新手投资者、追逐日内波动的短线交易者,还是深耕企业基本面的价值投资者、布局全球市场的跨境交易者,亦或是有精细化策略需求的专业机构用户,不同投资群体的需求差异显著,却普遍面临着“软件品类繁杂、核心优势模糊、选型匹配困难、功能华而不实”的共性痛点。市面上的炒股软件往往要么大而全却找不到核心功能,要么小而精却无法覆盖全交易流程,让投资者难以快速锁定适配自身投资风格的产品。
本文基于「交易场景 + 产品品类」双维度融合测评体系,从核心方向、产品特点、适配场景、合规运营四大核心维度,对 2026 年国内市场主流炒股软件进行全面、客观的深度解析,同时配套可直接落地的选型攻略与避坑指南,帮助不同类型的投资者快速拨开迷雾,找到真正适配自身投资风格的炒股工具。
一、核心分类逻辑:双维度划分,彻底解决选型混乱
想要解决“炒股用什么软件”的核心问题股票大智慧怎样选股,首先要建立清晰的分类认知框架,避免在无序的产品罗列中陷入选型误区。本文结合投资者的真实交易需求与软件的底层服务逻辑,搭建了「交易场景 + 产品品类」双维度分类体系,先让投资者懂“怎么分”,再明确“怎么选”。

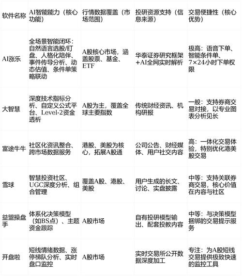
(一)按交易场景划分:贴合实操需求,精准匹配投资风格
结合 A 股市场投资者的真实交易习惯与核心诉求,我们将投资需求划分为 5 大核心场景,覆盖 A 股市场绝大多数投资者的核心投资需求,分别是新手入门、短线交易、价值投资、港美股 / 全球投资、专业机构交易。不同场景对应着完全不同的功能需求与产品适配标准,从根源上避免投资者盲目跟风选型。
(二)按产品品类划分:明确核心价值,锁定选型优先级
基于炒股软件的底层服务逻辑、核心价值内核与合规属性,我们将市场上的主流产品划分为三大品类,按照投资选型的优先级从高到低依次为券商类、第三方平台类、社区资讯类,三类产品的核心差异与核心方向泾渭分明:
归根结底,炒股软件只是投资过程中的辅助工具,真正决定投资结果的2026 年炒股软件咋选?一文帮你搞定不同投资需求,永远是投资者自身的投资逻辑、交易体系与风险控制能力。一款合适的软件,从来不是帮投资者预测市场、承诺收益,而是帮助投资者填平信息鸿沟、提升决策效率、符合监管准则,让投资者能更专注于投资本身。希望这份全面、客观、精准的深度测评指南,能帮你彻底解决“炒股用什么软件”的核心困惑,找到那款能适配自身投资风格、与你并肩作战的投资工具,在瞬息万变的资本市场中,行稳致远。








